Maps for 3R initiative

Home

Environment

Aridity

Global Land Cover (JRC)

Altitude

Average Yearly Rainfall

Current Vegetation Greenness

Drought Atlas 1983 - 2011

Rivers

FAO Global Agro-ecological Zones Data Portal

Project Area Albert Tuinhof

European Commission priority areas for Ethiopia


Population

Population Density (LandScan)

Pastoral Atlas

Ethiopia: Water Security and Drought


Humanitarian Monitoring

Food Security Bulletin (EU - MARS)

OCHA Humanitarian Bulletins. Ethiopia, Kenya and Somalia.

FEWSNET Horn Bulletin

USAID Horn map gallery

Security


Current Projects

Food Security Aid Map

Horn of Africa Initiative - IFAD Activities

Horn of Africa Initiative - International Donors


Methodology

Download Crop Production System Zones (CPSZ) software (261 MB) for IGAD region

Water and crop productivity in Africa (FDI)

Climate change in CPWF basins

Water availability in CPWF basins

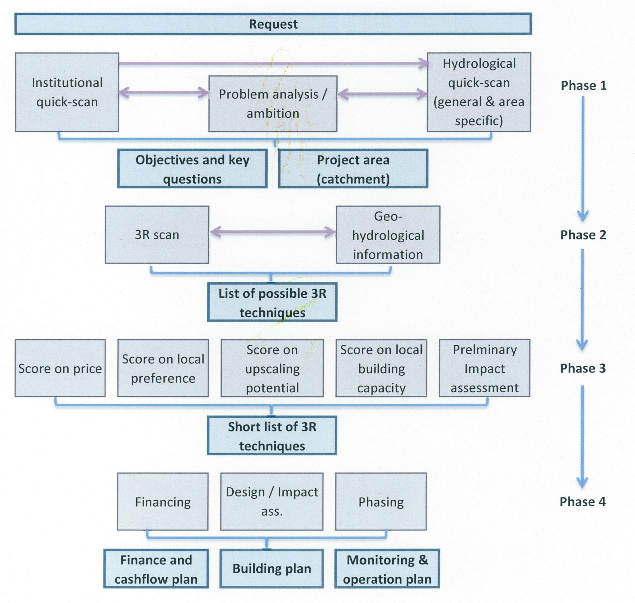
Flowchart Regreening Project